设为首页
加入收藏
网站首页
部门信息
工作动态
通知公告
政策法规
公告公示
新闻中心
查询服务
表格下载
咨询与投诉
您当前位置:
网站首页
:
政策文件
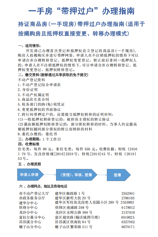
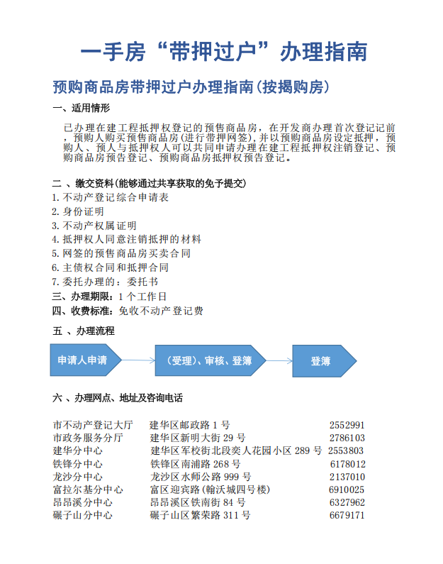
:一手房“带押过户”办事指南
一手房“带押过户”办事指南
发文日期:2025-03-20 10:16
发文来源:齐齐哈尔市不动产登记中心
专栏:政策文件
附件下载
关闭
打印
上一篇:
下一篇:
自然资源部办公厅关于加快推进自然资源系统政务服务“跨省通办”工作的通知
Copyright ©right 2006 齐齐哈尔市不动产登记中心 All Rights Reserved
主办单位:齐齐哈尔市不动产登记中心 备案证号:
黑ICP备14005450号-1
网站标识码:2302000032 网站邮箱:cqcdk123@163.com
黑公网安备 23020302000006号